企业合规体系建设:将《网络交易合规数据报送管理暂行办法》融入现有数据合规框架|iLaw

图片
图片

✨温馨提示: 

文末,iLaw团队精心准备《企业个人信息保护合规管理体系指南》《企业常见合规风险及合规建议》内容详实充分,如有需要,欢迎扫描下方二维码添加iLaw小助理,发送本文链接进行领取~


引言


随着平台经济的蓬勃发展和数字技术的深度融合,网络交易已成为经济社会运行的重要组成部分。为适应新业态发展,提升监管效能,促进平台经济健康有序发展,国家市场监督管理总局(以下简称“市场监管总局”)出台了《网络交易合规数据报送管理暂行办法》(以下简称“《办法》”),并定于2025年4月25日起施行。


《办法》对网络交易平台经营者提出了新的合规要求,建立了平台定期、系统性报送特定合规数据的机制。值得注意的是,《办法》将提供网络经营场所、商品浏览、订单生成、在线支付等网络交易平台服务的网络社交、网络直播等网络服务提供者也纳入“网络交易平台经营者”的范畴。


企业可以考虑如何将《办法》的数据报送要求与现有的数据合规体系进行整合,而这一过程中可能涉及到技术系统、数据治理、内部流程等多个方面的调整与优化。


本文旨在为网络交易平台经营者提供参考,解读《办法》的具体要求,分析其与《个人信息保护法》(以下简称“《个保法》”)、《数据安全法》(以下简称“《数安法》”)等现有法律框架的关系,并就合规体系建设提供建议,供企业参考。


01

 解密《办法》:核心要求与义务详解

准确理解《办法》的具体规定,将有助于企业完善相应数据合规体系,本文将对《办法》的核心要求进行剖析。


(一)适用范围与关键定义


适用主体:《办法》适用于在境内,向市场监管部门报送产生于境内的网络交易合规数据的网络交易平台经营者[《办法》第二条]。《办法》第三条第二款明确指出,此类经营者包括提供网络经营场所、商品浏览、订单生成、在线支付等网络交易平台服务的网络社交、网络直播等网络服务提供者。此外,通过自建网站或其他网络服务销售商品或提供服务的网络交易经营者也需参照本办法执行[《办法》第二十条]。


“网络交易合规数据”定义: 是指网络交易平台经营者依据《电子商务法》《网络交易监督管理办法》向市场监管部门提供的,产生于境内的特定数据 [《办法》第三条]。其范围被明确限定为四类:网络交易经营者身份信息、违法行为线索数据、行政执法协查数据、特定商品或者服务交易数据。


(二) 四类法定报送数据详解


《办法》明确规定了平台需报送的四类数据,其各有不同的内容、触发条件、报送对象和时限要求。在详细解读四类法定报送数据之前,需要说明的是,未能按照《办法》的要求履行数据报送义务,网络交易平台经营者将可能面临相应的法律责任。处罚措施包括但不限于:责令限期改正、处以罚款(罚款金额因具体违规行为和条款而异,从数千元至数十万元不等),情节严重者可能被责令停业整顿。


1. 网络交易经营者身份信息(第七条)


数据内容:

平台自身信息:名称、统一社会信用代码、住所/主要经营场所、联系方式、平台名称、网址/访问路径等。


已登记平台内经营者信息:名称(姓名)、统一社会信用代码、住所/经营场所、联系方式、网店名称、网址/访问路径等。


未登记平台内经营者信息:姓名、身份证件号码、实际经营地址、联系方式、网店名称、网址/访问路径文字描述、免于登记自我声明等。特别要求:对平台内年交易额累计超过10万元的经营者进行特别标示,并督促其依法办理市场主体登记。


报送要求:每年1月和7月,向平台住所地省级市场监管部门报送。


罚则条款:《电子商务法》第八十条


合规关注点:

建立常态化信息管理与监控机制,将有助于保障半年度报送的及时性。


平台需落实对高交易额(年交易额>10万元)未登记经营者的特别标示和督促登记义务。


2. 违法行为线索数据(第八条)


触发条件:平台对平台内经营者违反市场监管法律、法规、规章的行为,决定作出警示、暂停或者终止服务等处理措施时。


数据内容:平台内经营者身份信息、网店名称、商品/服务信息、违法行为描述、保存的有关记录、平台处置措施等。


报送要求:自平台作出相关处理决定之日起5个工作日内,向平台住所地县级以上市场监管部门报告。


罚则条款:《网络交易监督管理办法》第四十九条

合规关注点:


建立相应的内部处理流程,有助于平台在5个工作日内完成报告工作。


建议平台关注加深对“市场监管法律、法规、规章”范围的理解,并注意内部处置措施与报告义务之间的衔接。


3. 行政执法协查数据(第九条)


触发条件:市场监管部门依法开展案件调查、事故处置、缺陷消费品召回、消费争议处理等执法活动时。


数据内容与要求:需按照《网络交易执法协查暂行办法》的要求提供。具体包括平台内经营者身份信息,商品或服务信息,支付记录、物流快递、退换货以及售后等交易数据。市场监督管理部门进行协查通常要求平台经营者按照标准化字段提供信息,如涉及特殊信息的调取,需省级市场监管部门批准同意。


报送要求:遵循《网络交易执法协查暂行办法》的规定,通常为收到协查通知书后15个工作日内回复,复杂情况可申请延期最多15个工作日。


罚则条款:《网络交易监督管理办法》第五十三条


合规关注点:平台需关注《网络交易执法协查暂行办法》的标准化字段要求,以保能够及时、准确地向提供数据。 



4. 特定商品或者服务交易数据(第十条)


触发条件:按照市场监管总局及其授权的省级市场监管部门的要求。


数据内容:特定时段、特定品类、特定区域的商品或者服务的价格、销量、销售额等交易数据。


报送要求:按要求报送。


罚则条款:《网络交易监督管理办法》第四十六条


合规关注点:该款要求平台具备较强的数据提取和响应能力,以满足监管部门可能提出的具体数据需求。


(三) 数据质量与更正义务(第十一条)


《办法》特别强调了报送数据的准确性和完整性。

监管要求更正:市场监管部门发现数据不准确或不完整,可要求平台在5个工作日内更正、补充。


平台主动更正:平台发现已提供数据需更正、补充,应自发现之日起5个工作日内向市场监管部门申请更正、补充。


合规关注点:该款要求平台建立针对报送数据的数据质量核查与更正流程,以满足相应的数据质量责任和5个工作日的时限要求。


(四) 指导原则(第四条)


《办法》第四条确立了数据报送活动的基本原则,为企业合规实践提供了指引:


统筹发展与安全:平衡促进经济发展与保障数据安全的关系。


依法、必要:严格遵守法律法规,数据报送范围、频次应与监管目标相适应,避免过度收集。


权利保护:保护网络交易经营者和消费者的合法权益。


保密义务:保守商业秘密,保护个人隐私 。


避免干扰:不得干扰平台经营者和平台内经营者的正常经营活动 。《办法》第十五条也对市场监管部门的数据安全和保密义务提出了要求。


合规关注点:平台可将以上原则作为判断和把握报送尺度的指导性参考——当报送数据涉及个人信息或商业秘密时,平衡报送义务与保密义务之间的关系将变得尤为重要。


(五) 报送机制(第六条)


《办法》鼓励平台通过市场监管总局建设的信息化系统,与市场监管部门建立开放数据接口等形式的网络交易合规数据自动化信息报送机制。


合规关注点:平台宜从报送频率与数据处理量角度,评估自动化报送机制的必要性与可行性。从目前趋势来看,自动化将助于保障合规效率和准确性,并适应监管趋势。


(六) 核心报送要求总结


为了更清晰地展示核心报送义务,下表进行了总结:


表1:《办法》数据报送要求概要




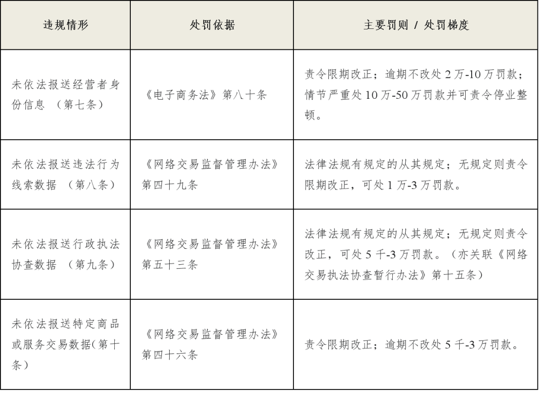
(七)法律责任与罚则(第十九条)


《办法》第十九条明确将不同类型的违规行为与现行法律中的具体罚则相挂钩,并整合了执法依据,具体如下表所示:


表2:违反《办法》数据报送义务要求的法律责任与罚则




从全面的风险管理角度看,除上述行政处罚的可能性外,与数据安全、个人信息保护相关的重大事件也建议纳入合规评估范围。例如,重大数据安全事件或个人信息侵权行为,可能被依法提起民事赔偿诉讼,相关责任主体将面临监管部门行政处罚及调查处理。同时,需要关注的是,如果事件的性质和情节触及了《刑法》的相关规定,如侵犯公民个人信息罪,则存在被追究刑事责任的法律风险。


02

融入整合:《办法》要求与现有数据治理框架的对接

为了更好地履行《办法》所规定的义务,平台经营者可以将其有机融入到现有的数据治理框架中。在这一过程中,需要企业在数据分类分级、合规义务协调、全生命周期管理等方面进行相应的调整与完善。


(一) 完善现有数据分类分级体系


数据分类分级是数据安全和个人信息保护的基础性工作。企业可以将《办法》规定的四类合规数据纳入其统一的数据资产目录和分类分级体系中。


数据识别:识别内部有哪些数据对应《办法》要求的四类数据,是落实《办法》要求的基础步骤。例如,商家注册信息数据对应“经营者身份信息”,内部风控处罚记录对应“违法行为线索数据”,交易日志和订单系统对应“协查数据”和“特定交易数据”等。


整合分类维度:企业可考虑将《办法》的数据类型作为新的分类标签,整合进企业现有的分类框架中。例如,可以在现有分类基础上,增加“市场监管合规报送数据”的标识,并细分为“身份信息”“违法线索”等子类。


敏感性与重要性评估:依据《个保法》《数安法》的原则,以及GB/T 43697-2024《数据安全技术 数据分类分级规则》、TC260-PG-20244A-《网络安全标准实践指南-敏感个人信息识别指南》、《网络安全标准实践指南——数据分类分级指引》等相关标准,评估这四类数据的敏感性和重要性。


个人信息:经营者身份信息通常包含大量个人信息(姓名、身份证号、联系方式等),其中部分可能构成敏感个人信息(如身份证号)。此外,违法行为线索数据和协查数据也可能涉及个人信息。而处理这些数据需要企业遵守《个保法》的规定,并参照相关标准。以敏感信息定级为例,根据《敏感个人信息识别指南》,敏感个人信息通常定级不低于4级,一般个人信息不低于2级。


重要数据:特定商品或服务交易数据,尤其是涉及特定区域、品类的大规模、高精度数据,或经过聚合分析后可能反映宏观经济运行、市场秩序、供应链安全的数据,可能被识别为《数安法》下的“重要数据”。此种情形下,需要企业遵照《数安法》的规定对这些数据执行更严格的安全保护义务,例如定期风险评估、指定负责人等。


应用“就高从严”原则: 根据《网络数据分类分级指引》,在对包含多种类型或级别数据的数据集进行分类分级时,应遵循“就高从严”原则。例如,包含敏感个人信息的经营者身份信息数据集,应整体按照敏感个人信息的级别进行保护。


(二) 协调《个保法》《数安法》合规义务


将《办法》要求融入现有体系,意味着在数据处理的各个环节,需要同时考虑满足《办法》《个保法》和《数安法》的要求 。


个人信息处理合规 (《个保法》):


合法性基础: 向市场监管部门报送合规数据是履行《办法》规定的法定义务,这可以作为《个保法》下处理个人信息的合法性基础之一。然而,这并不免除平台在初始收集这些个人信息时需要满足《个保法》的要求,例如,从平台内经营者处收集身份信息时仍需要通过如平台协议、隐私政策等方式进行充分告知并获得同意,除非符合了其他合法性基础。


告知同意: 平台的隐私政策和相关协议宜应进行更新,明确告知用户(包括平台内经营者)其信息可能根据《办法》等法律法规要求,被收集并提供给市场监管部门。


最小必要原则:即使是履行法定义务,数据的收集和报送也宜遵循最小必要原则,即仅报送《办法》规定范围和监管部门要求的数据,避免不必要的数据扩大化。


数据安全保障 (《数安法》):


分级保护:建议企业根据数据的分类分级结果,实施差异化的安全保护措施。对于被识别为重要数据的合规数据,建议采取增强性的安全措施,如更严格的访问控制、加密存储和传输、数据脱敏等。



重要数据特殊要求:若合规数据被认定为重要数据,则应遵守《数安法》关于重要数据处理者的义务,包括明确数据安全负责人和管理机构、定期开展风险评估、向主管部门报告风险评估情况等。


一致性管理:我们建议企业内部对数据的定义、分类标准、处理规则在不同合规要求下保持一致,避免出现管理混乱或合规冲突。


(三) 建立覆盖合规数据的全生命周期管理机制


将《办法》的要求嵌入到数据从产生到销毁的整个生命周期管理中,将有助于企业实现全流程合规。


数据采集:在采集环节应符合《个保法》的告知同意等要求,并能捕获到《办法》所需的字段。


数据存储:可根据数据分类分级结果,实施相应的安全存储策略(如加密、访问控制),明确合规数据的存储期限。虽然《办法》未直接规定数据的储存期限,但可参考相关法律要求和业务必要性进行时间设置,如《电子商务法》第三十一条规定交易信息保存不少于三年。


数据处理与使用:宜建立内部流程,以保数据仅被用于履行《办法》规定的报送义务或经授权的内部管理目的,并控制相应的访问权限。


数据传输:企业可使用如加密传输通道的方式向市场监管部门报送数据,以保过程的安全性。若采用自动化接口,则需确认接口安全稳定。


03

结语:主动合规,行稳致远

《网络交易合规数据报送管理暂行办法》的发布,是平台经济监管迈向规范化、数据化、常态化的重要进展之一。在应对新规时,企业也可将其看作是完善自身数据治理体系、提升运营透明度和风险管理能力的契机。通过将《办法》的要求系统性地融入现有的合规框架,并建立健全数据分类分级、流程设计、内部控制和风险管理机制,企业不仅能够满足监管要求,也能从中受益。


展望未来,随着数字经济的深入发展和监管科技的应用,数据在市场治理中的作用将日益凸显。可以预见,未来围绕数据合规的要求可能会更加细化和严格。我们建议企业秉持主动合规的理念,将数据合规融入企业文化和运营管理中,这有助于在日趋规范的市场环境中行稳致远,实现可持续发展。




END.

免责. 本文及其内容并不代表iLaw对有关问题的法律意见,同时我们并不保证将会在载明日期之后继续对有关内容进行更新,我们不建议读者仅仅依赖于本文中的全部或部分内容而进行任何决策,因此造成的后果将由行为人自行负责。如果您需要法律意见或其他专家意见,我们建议您向具有相关资格的专业人士寻求专业帮助。